应用介绍
软件介绍
老实说,最近我试用了PDF剪取器,真心觉得这款应用非常值得推荐!它能轻松提取PDF中的特定页面,尤其适合上班族和学生,简直是处理文档的救星。比如我在做项目汇报时,总是需要找出关键信息,借助它,我能迅速提取需要的部分,节省了不少时间。更棒的是,它还保留了大纲目录功能,让查找变得更方便。总之,这款应用能让你的文档处理变得轻松高效,是办公和学习中不可或缺的小工具!
软件特色

支持一键分享,真心省时
轻松提取特定页面的功能
办公软件推荐区
界面设计简单易用
学习辅助类应用
使用指南
学习难度
新手上手非常简单,几乎不需要学习,大约几分钟就能熟练使用。建议刚开始可以先试试提取一些简单的页面,慢慢熟悉各种功能。
使用技巧
• 建议多利用一键分享功能,方便快捷
• 可以尝试将常用的页面设置为收藏,加快查找速度
• 避免一次性提取太多页面,以免造成混乱
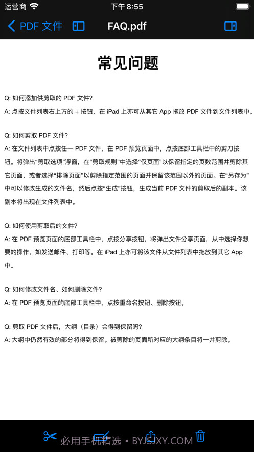
常见问题
• 新手可能会搞不清楚如何选择特定页面,但其实只需点击就好
• 文件格式不兼容的问题,有时需要先转换文件格式再操作
• 有时会因为网络问题导致分享失败,可以稍等再试
相关推荐
软件截图
历史版本
v1.0.12
当前版本
9.2MB
2025-07-17



